Previous Section
 < Day Day Up > 
Next Section


10.2 Linked lists

A linked list is a data structure in which the objects are arranged in a linear order. Unlike an array, though, in which the linear order is determined by the array indices, the order in a linked list is determined by a pointer in each object. Linked lists provide a simple, flexible representation for dynamic sets, supporting (though not necessarily efficiently) all the operations listed on page 198.

As shown in Figure 10.3, each element of a doubly linked list L is an object with a key field and two other pointer fields: next and prev. The object may also contain other satellite data. Given an element x in the list, next[x] points to its successor in the linked list, and prev[x] points to its predecessor. If prev[x] = NIL, the element x has no predecessor and is therefore the first element, or head, of the list. If next[x] = NIL, the element x has no successor and is therefore the last element, or tail, of the list. An attribute head[L] points to the first element of the list. If head[L] = NIL, the list is empty.

Click To expand
Figure 10.3: (a) A doubly linked list L representing the dynamic set {1, 4, 9, 16}. Each element in the list is an object with fields for the key and pointers (shown by arrows) to the next and previous objects. The next field of the tail and the prev field of the head are NIL, indicated by a diagonal slash. The attribute head[L] points to the head. (b) Following the execution of LIST-INSERT(L, x), where key[x] = 25, the linked list has a new object with key 25 as the new head. This new object points to the old head with key 9. (c) The result of the subsequent call LIST-DELETE(L, x), where x points to the object with key 4.

A list may have one of several forms. It may be either singly linked or doubly linked, it may be sorted or not, and it may be circular or not. If a list is singly linked, we omit the prev pointer in each element. If a list is sorted, the linear order of the list corresponds to the linear order of keys stored in elements of the list; the minimum element is the head of the list, and the maximum element is the tail. If the list is unsorted, the elements can appear in any order. In a circular list, the prev pointer of the head of the list points to the tail, and the next pointer of the tail of the list points to the head. The list may thus be viewed as a ring of elements. In the remainder of this section, we assume that the lists with which we are working are unsorted and doubly linked.

Searching a linked list

The procedure LIST-SEARCH(L, k) finds the first element with key k in list L by a simple linear search, returning a pointer to this element. If no object with key k appears in the list, then NIL is returned. For the linked list in Figure 10.3(a), the call LIST-SEARCH(L, 4) returns a pointer to the third element, and the call LIST-SEARCH(L, 7) returns NIL.

LIST-SEARCH(L, k)
1  x  head[L]
2  while x  NIL and key[x]  k
3      do x  next[x]
4  return x

To search a list of n objects, the LIST-SEARCH procedure takes Θ(n) time in the worst case, since it may have to search the entire list.

Inserting into a linked list

Given an element x whose key field has already been set, the LIST-INSERT procedure "splices" x onto the front of the linked list, as shown in Figure 10.3(b).

LIST-INSERT(L, x)
1  next[x]  head[L]
2  if head[L]  NIL
3     then prev[head[L]]  x
4  head[L]  x
5  prev[x]  NIL

The running time for LIST-INSERT on a list of n elements is O(1).

Deleting from a linked list

The procedure LIST-DELETE removes an element x from a linked list L. It must be given a pointer to x, and it then "splices" x out of the list by updating pointers. If we wish to delete an element with a given key, we must first call LIST-SEARCH to retrieve a pointer to the element.

LIST-DELETE(L, x)
1  if prev[x]  NIL
2      then next[prev[x]]  next[x]
3      else head[L]  next[x]
4  if next[x]  NIL
5      then prev[next[x]]  prev[x]

Figure 10.3(c) shows how an element is deleted from a linked list. LIST-DELETE runs in O(1) time, but if we wish to delete an element with a given key, Θ(n) time is required in the worst case because we must first call LIST-SEARCH.

Sentinels

The code for LIST-DELETE would be simpler if we could ignore the boundary conditions at the head and tail of the list.

LIST-DELET (L, x)
1  next[prev[x]]  next[x]
2  prev[next[x]]  prev[x]

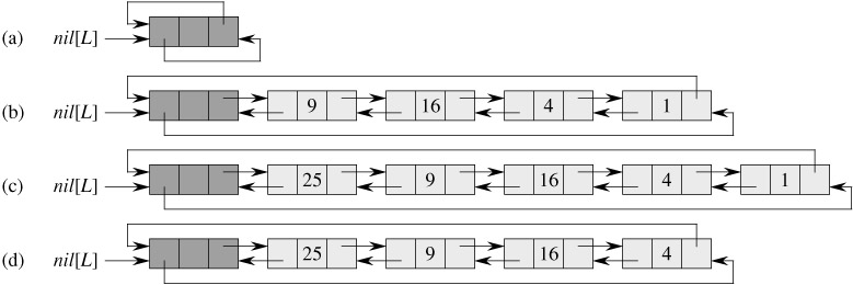
A sentinel is a dummy object that allows us to simplify boundary conditions. For example, suppose that we provide with list L an object nil[L] that represents NIL but has all the fields of the other list elements. Wherever we have a reference to NIL in list code, we replace it by a reference to the sentinel nil[L]. As shown in Figure 10.4, this turns a regular doubly linked list into a circular, doubly linked list with a sentinel, in which the sentinel nil[L] is placed between the head and tail; the field next[nil[L]] points to the head of the list, and prev[nil[L]] points to the tail. Similarly, both the next field of the tail and the prev field of the head point to nil[L]. Since next[nil[L]] points to the head, we can eliminate the attribute head[L] altogether, replacing references to it by references to next[nil[L]]. An empty list consists of just the sentinel, since both next[nil[L]] and prev[nil[L]] can be set to nil[L].

Click To expand
Figure 10.4: A circular, doubly linked list with a sentinel. The sentinel nil[L] appears between the head and tail. The attribute head[L] is no longer needed, since we can access the head of the list by next[nil[L]]. (a) An empty list. (b) The linked list from Figure 10.3(a), with key 9 at the head and key 1 at the tail. (c) The list after executing LIST-INSER(L, x), where key[x] = 25. The new object becomes the head of the list. (d) The list after deleting the object with key 1. The new tail is the object with key 4.

The code for LIST-SEARCH remains the same as before, but with the references to NIL and head[L] changed as specified above.

LIST-SEARC(L, k)
1  x  next[nil[L]]
2  while x  nil[L] and key[x]  k 
3      do x  next[x]
4  return x

We use the two-line procedure LIST-DELET to delete an element from the list. We use the following procedure to insert an element into the list.

LIST-INSER (L, x)
1  next[x]  next[nil[L]]
2  prev[next[nil[L]]]  x
3  next[nil[L]]  x
4  prev[x]  nil[L]

Figure 10.4 shows the effects of LIST-INSER and LIST-DELET on a sample list.

Sentinels rarely reduce the asymptotic time bounds of data structure operations, but they can reduce constant factors. The gain from using sentinels within loops is usually a matter of clarity of code rather than speed; the linked list code, for example, is simplified by the use of sentinels, but we save only O(1) time in the LIST-INSER and LIST-DELET procedures. In other situations, however, the use of sentinels helps to tighten the code in a loop, thus reducing the coefficient of, say, n or n2 in the running time.

Sentinels should not be used indiscriminately. If there are many small lists, the extra storage used by their sentinels can represent significant wasted memory. In this book, we use sentinels only when they truly simplify the code.

Exercises 10.2-1
Start example

Can the dynamic-set operation INSERT be implemented on a singly linked list in O(1) time? How about DELETE?

End example
Exercises 10.2-2
Start example

Implement a stack using a singly linked list L. The operations PUSH and POP should still take O(1) time.

End example
Exercises 10.2-3
Start example

Implement a queue by a singly linked list L. The operations ENQUEUE and DEQUEUE should still take O(1) time.

End example
Exercises 10.2-4
Start example

As written, each loop iteration in the LIST-SEARC procedure requires two tests: one for x nil[L] and one for key[x] k. Show how to eliminate the test for x nil[L] in each iteration.

End example
Exercises 10.2-5
Start example

Implement the dictionary operations INSERT, DELETE, and SEARCH using singly linked, circular lists. What are the running times of your procedures?

End example
Exercises 10.2-6
Start example

The dynamic-set operation UNION takes two disjoint sets S1 and S2 as input, and it returns a set S = S1 S2 consisting of all the elements of S1 and S2. The sets S1 and S2 are usually destroyed by the operation. Show how to support UNION in O(1) time using a suitable list data structure.

End example
Exercises 10.2-7
Start example

Give a Θ(n)-time nonrecursive procedure that reverses a singly linked list of n elements. The procedure should use no more than constant storage beyond that needed for the list itself.

End example
Exercises 10.2-8:
Start example

Explain how to implement doubly linked lists using only one pointer value np[x] per item instead of the usual two (next and prev). Assume that all pointer values can be interpreted as k-bit integers, and define np[x] to be np[x] = next[x] XOR prev[x], the k-bit "exclusive-or" of next[x] and prev[x]. (The value NIL is represented by 0.) Be sure to describe what information is needed to access the head of the list. Show how to implement the SEARCH, INSERT, and DELETE operations on such a list. Also show how to reverse such a list in O(1) time.

End example


Previous Section
 < Day Day Up > 
Next Section